ads/auto.txt

Business Analysis Process Documents

Business Analysis Business Analysis Business Analyst Business Management

Business Analysis Business Analysis Business Analyst Business Management

Business Process Documentation This Template Is Useful For The Documentation Of Processes With Business Process Business Process Management Business Analysis

Business Process Documentation This Template Is Useful For The Documentation Of Processes With Business Process Business Process Management Business Analysis

Business Analysis Plan Template Sample Business Templates Business Analysis Marketing Strategy Template Business Plan Template

Business Analysis Plan Template Sample Business Templates Business Analysis Marketing Strategy Template Business Plan Template

In Sync With Global Standards Business Analysis Business Analysis Business Analyst Business Process Management

In Sync With Global Standards Business Analysis Business Analysis Business Analyst Business Process Management

Business Process Management Value And Keywords In Detail Business Analysis Business Process Management Business Process

Business Process Management Value And Keywords In Detail Business Analysis Business Process Management Business Process

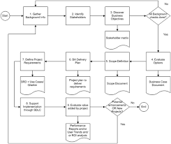
The Following Business Analysis Process Flow Diagram Is Divided Into Multiple Steps With Each Step Involvin Business Analysis Process Flow Process Flow Diagram

The Following Business Analysis Process Flow Diagram Is Divided Into Multiple Steps With Each Step Involvin Business Analysis Process Flow Process Flow Diagram

The Following Business Analysis Process Flow Diagram Is Divided Into Multiple Steps With Each Step Involvin Business Analysis Process Flow Process Flow Diagram

8 steps to being an effective business analyst in.

Business analysis process documents. The business analysis process. Before a project commences it is important to begin with the business analysis phase. Ba roles and responsibilities plan your business analysis approach by.

The process is generally divided into multiple steps with each step involving specific tasks to perform principles to follow and documents to produce. It will give guide you step by step from the day 1 business analysis process till the end of the planning stage. The business analysis plan will often be driven by an organization s business analysis methodology which may be formal or informal.

You may also check out business memo examples samples. Business process modelling. The templates contain a grid pattern or the format of a table.

A business requirement document is created to describe the business requirements of a product process and the intended end result that is expected from the product process. Ask a friend or family member to use your steps to complete the process you have described. It is one of the most widely accepted project requirement documents and is referred to throughout the development life cycle for any project.

The structure of business analysis documents isn t a commonly discussed topic. These are the main documents produced by a ba over the course of a project. Ask someone else to test your process as well.

Understanding the current state is a critical step in the business analysis process. In business process analysis the use case diagram such as the one shown in figure 2c 1 serves as a project s frame of reference. Laura brandenburg being assigned to a new project is an exciting time as a business analyst but it can also be nerve wracking.

Project Documents In Of A Project Management Life Cycle Delivery Business Management Degree Business Process Management Project Management Templates

Project Documents In Of A Project Management Life Cycle Delivery Business Management Degree Business Process Management Project Management Templates

Business Analysis Tacit Intellect Business Analysis Business Analyst Tools Business Analyst

Business Analysis Tacit Intellect Business Analysis Business Analyst Tools Business Analyst

Business Analysis Checklist Business Analysis Business Analyst Business Plan Template

Business Analysis Checklist Business Analysis Business Analyst Business Plan Template

Make A Difference With Your Ba Skill Set Business Analysis Business Analysis Business Analyst Business Management

Make A Difference With Your Ba Skill Set Business Analysis Business Analysis Business Analyst Business Management

Babok Babok Version 3 Changes Business Analysis Marketing Analysis Business Studies

Babok Babok Version 3 Changes Business Analysis Marketing Analysis Business Studies

Business Analysis Framework With Images Business Analysis Business Analyst Business Planning

Business Analysis Framework With Images Business Analysis Business Analyst Business Planning

Visualising How A Business Analyst Delivers Value Business Analysis Business Analyst Business Process Management

Visualising How A Business Analyst Delivers Value Business Analysis Business Analyst Business Process Management

Business Process Document Template Document Templates Word Template Business Template

Business Process Document Template Document Templates Word Template Business Template

Business Analysis Lifecycles Business Analysis Community Uw It Wiki In 2020 Business Analysis Analysis Business Analyst

Business Analysis Lifecycles Business Analysis Community Uw It Wiki In 2020 Business Analysis Analysis Business Analyst

Sdlc Ba Activities Business Analyst Tools Business Analyst Business Analyst Career

Sdlc Ba Activities Business Analyst Tools Business Analyst Business Analyst Career

Business Analyst Career Hierarchy Business Analyst Career Business Analyst Business Analysis

Business Analyst Career Hierarchy Business Analyst Career Business Analyst Business Analysis

Business Analyst Resume Example Fresh Business Analyst Resume Example Resume Panion In 2020 Business Analyst Business Analyst Resume Job Resume Samples

Business Analyst Resume Example Fresh Business Analyst Resume Example Resume Panion In 2020 Business Analyst Business Analyst Resume Job Resume Samples

Business Analysis Planning And Monitoring In Relationship To The Pmbok Knowledge Areas And Processes Business Analysis Business Analyst Pinterest For Business

Business Analysis Planning And Monitoring In Relationship To The Pmbok Knowledge Areas And Processes Business Analysis Business Analyst Pinterest For Business

K Corrective Action Approval And Monitoring Transport Canada Problem Solving Activities Project Management Professional Business Analysis

K Corrective Action Approval And Monitoring Transport Canada Problem Solving Activities Project Management Professional Business Analysis

Source : pinterest.com