ads/auto.txt

Business Analyst Chapter Lead

Business Analyst My Job Title Is Not Business Analyst But Am I One

Business Analyst My Job Title Is Not Business Analyst But Am I One

A Business Analyst Is Someone Who Analyzes An Organization Or Business Domain And Documents Its Business Or Business Analysis Business Analyst Sales Motivation

A Business Analyst Is Someone Who Analyzes An Organization Or Business Domain And Documents Its Business Or Business Analysis Business Analyst Sales Motivation

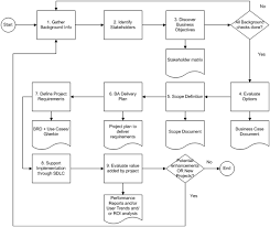
Visualising How A Business Analyst Delivers Value Business Analyst Business Analysis Business Analyst Career

Visualising How A Business Analyst Delivers Value Business Analyst Business Analysis Business Analyst Career

What Are The Role And Job Responsibilities Of A Business Analyst Infographic E Learning Infographics Business Analyst Business Analysis Analyst

What Are The Role And Job Responsibilities Of A Business Analyst Infographic E Learning Infographics Business Analyst Business Analysis Analyst

Pin On Career And Studies

Pin On Career And Studies

Business Analyst What Is An Agile Business Analyst

Business Analyst What Is An Agile Business Analyst

Business Analyst What Is An Agile Business Analyst

Halifax west yorkshire united kingdom analysis lead it mortgages lloyds banking group feb 2014 present 6 years 10 months.

Business analyst chapter lead. Business analyst chapter lead lloyds banking group mar 2019 present 1 year 9 months. Report this profile about a highly engaged project professional with a passion for digital and user experience. We are looking for an experienced business analyst with strong people coaching skills to lead the business analysis chapter in our on premises tribe at swift the.

A chapter lead is an expert. Chapter lead business analysis at mirvac sydney australia 500 connections. About the roleare you a business analyst with a passion for coaching people in their craftsmanship practice and personal development do you thrive in an autonomous cross functional environment that fosters innovation and creativity.

2020 nu 6 måneder. So if you wanna read more stay tuned. You don t have to be the expert in all areas of business analysis to mentor someone in an area of business analysis.

For more than ten years we have been developing and internationalizing lidl s digital business models such as lidl online shop and other digital services such as photos. Experience in business analysis project management. Copenhagen metropolitan area principal business analyst danske bank sep.

Become a mentor to a newly hired business analyst a professional that s interested in business analysis or another member of your department. Lead business analyst lloyds banking group. København region hovedstaden danmark asset finance it customer experience innovation and growth.

Your ability to lead others will help you move into more senior ba roles. About the roleas chapter lead you will be part of a tribe focussed on digital customer interactions with a mission to make these experiences effortless for our customers as a chapter lead for business analysis you will manage and develop a team of analysists working on multiple projects across the tribe. Currently we are looking for a chapter lead business analyst clba for the global know your customer ptm.

Business Analysis Techniques 9 728 Jpg 728 546 Critical Success Factors Business Analysis Success Factors

Business Analysis Techniques 9 728 Jpg 728 546 Critical Success Factors Business Analysis Success Factors

Ba Practice Lead Handbook 1 Why Is Business Analysis Taking The World By Storm Business Analysis Relationship Management Business Analyst

Ba Practice Lead Handbook 1 Why Is Business Analysis Taking The World By Storm Business Analysis Relationship Management Business Analyst

Most Agile Approaches Have A Specific Role To Represent The Ultimate Business Decision Maker Such As The Business Analyst Business Analysis Agile Development

Most Agile Approaches Have A Specific Role To Represent The Ultimate Business Decision Maker Such As The Business Analyst Business Analysis Agile Development

It Business Analyst Project Lead Resume Example Resume Resume Examples Business Analyst

It Business Analyst Project Lead Resume Example Resume Resume Examples Business Analyst

Business Analyst Project Management Analysis Course In 2020 Change Management Business Skills Business Leadership

Business Analyst Project Management Analysis Course In 2020 Change Management Business Skills Business Leadership

A Guide To Starting Your Business Analyst Career Training Experience Certification Business Analyst Learnings Business Analyst Career Business Analyst Consultant Business

A Guide To Starting Your Business Analyst Career Training Experience Certification Business Analyst Learnings Business Analyst Career Business Analyst Consultant Business

Bestseller Books Online The Business Analyst S Handbook Howard Podeswa 27 99 Http Www Ebooknetworking Net Book Business Analyst Business Analysis Analyst

Bestseller Books Online The Business Analyst S Handbook Howard Podeswa 27 99 Http Www Ebooknetworking Net Book Business Analyst Business Analysis Analyst

Functional Requirements Use Case Templates Functional Specification And Use Case Templates For Busine Business Analyst Marketing Software Business Analysis

Functional Requirements Use Case Templates Functional Specification And Use Case Templates For Busine Business Analyst Marketing Software Business Analysis

Visual Notes From Order Taker To Influencer How To Become A Trusted Advisor Business Analysis Influencing Skills Business Analyst

Visual Notes From Order Taker To Influencer How To Become A Trusted Advisor Business Analysis Influencing Skills Business Analyst

Foas Technical Specification Business Analysis Analysis Business Process

Foas Technical Specification Business Analysis Analysis Business Process

Business Analysis Process Flow Glowtouch Technologies

Business Analysis Process Flow Glowtouch Technologies

Business Analyst Career Hierarchy Business Analyst Career Business Analyst Business Analysis

Business Analyst Career Hierarchy Business Analyst Career Business Analyst Business Analysis

Lead An Agile Transformation With Impact Mapping Itnation Visual Management Business Analysis Business Goals

Lead An Agile Transformation With Impact Mapping Itnation Visual Management Business Analysis Business Goals

Wheel Strategy Business Analyst Business Management Business Leadership

Wheel Strategy Business Analyst Business Management Business Leadership

Source : pinterest.com